Safe Sport


Welcome to our Safe Sport Reporting Page. Here, you can confidentially report any incidents or concerns regarding safety and conduct within our sports community. The Independent Third Party (ITP) for Sport NL is committed to handling your reports of maltreatment with the utmost respect and impartiality.

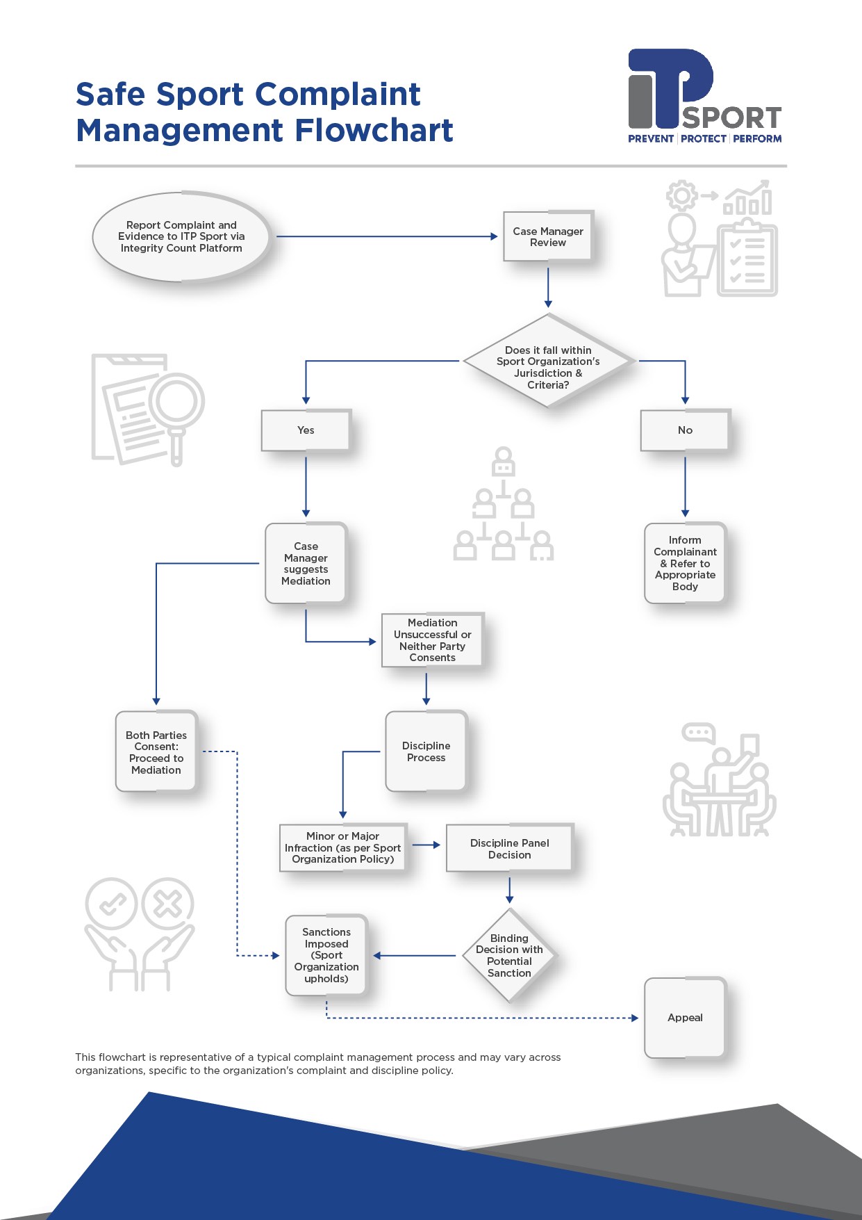
To make a report regarding maltreatment, please use the following link https://app.integritycounts.ca/org/itpsport.

 

Baseball Newfoundland and Labrador is responsible for addressing any Code of Conduct Violations or appeals. Baseball NL policies related to Safe Sport can be found on our Policies page

To report a Code of Conduct violation, please contact baseballnl@sportnl.ca

 

For more information on how to use this service and resources available to you, please visit the links below. We encourage you to come forward with any issues, as your safety and well-being are our highest priority.

Information for Respondents (ITPSport)
Sport Case Manager (ITPSport)
Step-by-Step Guide to Filing a Complaint (ITPSport)
Safe Sport Flowchart

 

Support Services

We appreciate that there are many challenges that accompany bringing concerns of this nature forward.   If you, or others who are affected, are in need of support, we encourage you to access mental health support in your community or reach out to your family doctor.  In addition, here are some free resources you can access:

Abuse Free Sport Helpline
Kids Help Phone
211 National Service Provider Network
Crisis Lines and Community Resources

RAMP Registration

Join thousands of association partners using RAMP Registration Solutions.

More Information

RAMP Official Assigning

#1 with Officials...for very good reasons.

More Information

RAMP Websites

Manage your identity from the palm of your hand to the top of your desk.

More Information

RAMP Team App

Keep your coaches, parents, athletes, and fans connected, seamlessly.

More Information